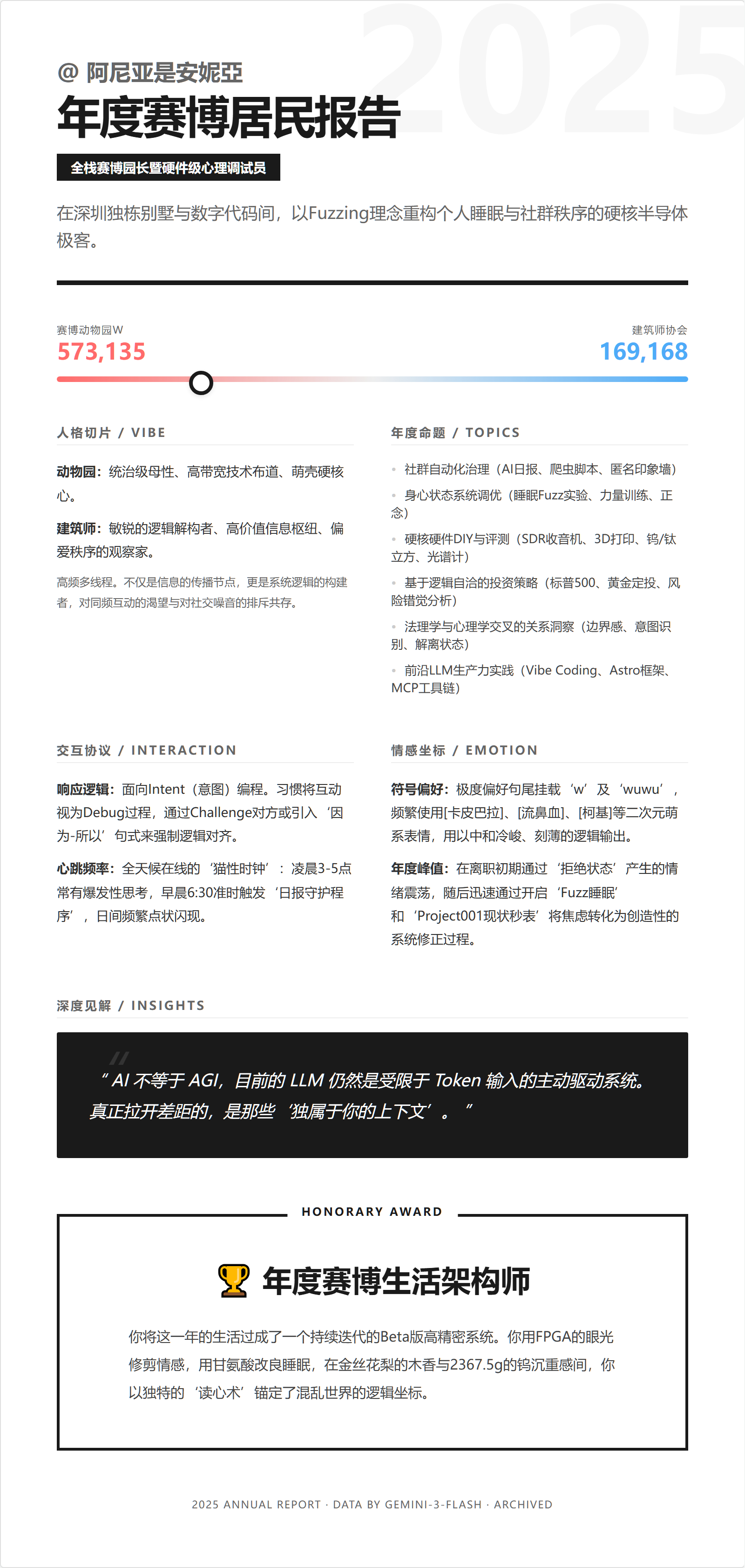
忙活了一整天的“群聊年度总结报告”,还是蛮开心的。
我把两个群的群聊数据剥离、清洗、拼接Prompt,最终输入了11,826,295 Tokens 给了Gemini 3 Flash,然后就生成了报告所需要的JSON文件。接下来就是细调html模板,生成图片。
因为考虑到有部分朋友是两个群都在,所以单独设计了一个“双栖”的逻辑和模板。这样一来这些朋友可以同时回顾两个群的发言。
报告已经发给群友看了,Gemini的洞察力大家似乎都比较满意w

发布时间: 2025-12-24 16:24(北京时间)
摘要: 作者通过处理大量群聊数据,使用大语言模型生成定制化的年度记忆报告,并分享了技术实现细节与群友的积极反馈。整体语调轻松而带有成就感。
标签: 数据清洗, 大语言模型, 个性化报告, 技术分享, 成就感, 轻松
字数: 230
原文链接: /7402396589/QjTtJcOYv
忙活了一整天的“群聊年度总结报告”,还是蛮开心的。
我把两个群的群聊数据剥离、清洗、拼接Prompt,最终输入了11,826,295 Tokens 给了Gemini 3 Flash,然后就生成了报告所需要的JSON文件。接下来就是细调html模板,生成图片。
因为考虑到有部分朋友是两个群都在,所以单独设计了一个“双栖”的逻辑和模板。这样一来这些朋友可以同时回顾两个群的发言。
报告已经发给群友看了,Gemini的洞察力大家似乎都比较满意w
