小红想给小明寄一个蛋糕,但是怕被别人偷吃,所以在寄出前要和小明协商一个密码,蛋糕将会被锁在密码箱里面。虽然小红和小明之间的交流不会被他人篡改,但都一定会被窃听。
小红想到或许可以把密码再次加密,并把解密的办法也告诉小明。但这样其他人也会知道解密办法,蛋糕还是可能会被偷吃。
这是最近在学到 Diffie-Hellman 之前看到的故事。
﹥
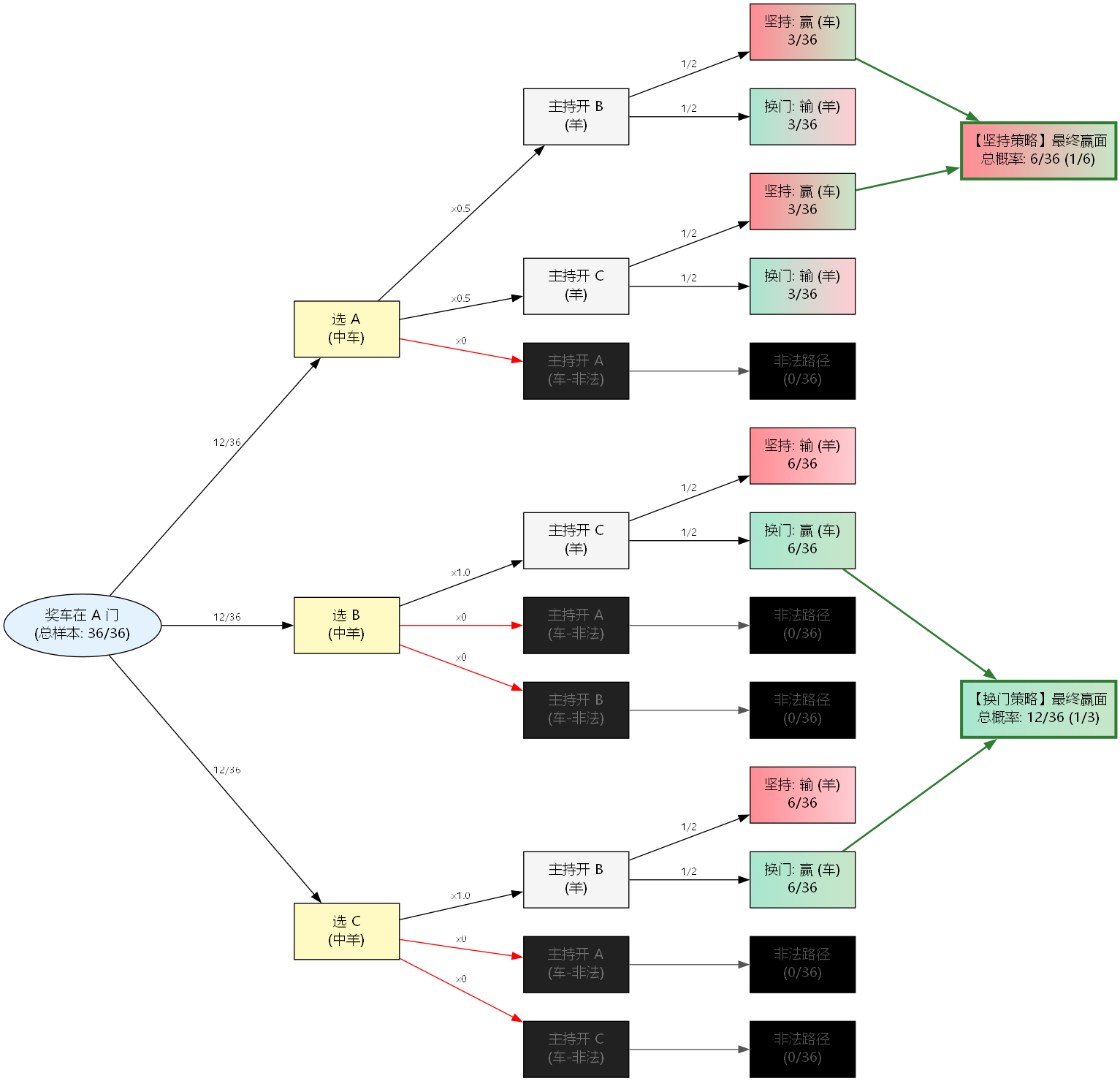
有一个游戏节目,设置了100道门,主持人在其中1道门后面放置了一辆跑车,而其余的门后面都是一只山羊。
游戏挑战者首先选一道门,然后主持人会主动打开1道“后面是山羊”的门(只打开1道),问挑战者要不要改变之前的选择,换一道门。
群里最近讨论过的经典的“三门问题”,我自己把这个故事改了一下,改成了初始100道门,而主持人主动打开的门也只有1道。

